Installation & Update & Uninstall

Note

Check out our video tutorial on How to Install Carbonfly

How to install?

Step 1: Install WSL

In Windows 10 or 11, install WSL 2 with Ubuntu-20.04 (should also work with Ubuntu-22.04, not tested) in a terminal window (e.g. PowerShell), also see WSL Documentation - How to install Linux on Windows with WSL:

  1. wsl --install -d Ubuntu-20.04

    install wsl Ubuntu-20.04
  2. Open Ubuntu 20.04 LTS, you will see the following console. Please set up your WSL, also see Set up a WSL development environment

    set up wsl Ubuntu-20.04
  3. Once you have finished setting up, you should see the following welcome message:

    finish wsl Ubuntu-20.04

Back to top ↥

Step 2: Install OpenFOAM v10

Install OpenFOAM v10 in WSL - Ubuntu 20.04 LTS (should be able to find it in the Windows menu, with an orange icon), also see Download v10 | Ubuntu:

  1. sudo sh -c "wget -O - https://dl.openfoam.org/gpg.key > /etc/apt/trusted.gpg.d/openfoam.asc"

  2. sudo add-apt-repository http://dl.openfoam.org/ubuntu

  3. sudo apt-get update

  4. sudo apt-get -y install openfoam10

Note

Tip: Ctrl+V doesn’t work in Ubuntu, use right-click to paste

As described in OpenFOAM documentation, complete the following:

  1. Find the .bashrc file in the user’s home directory, e.g. using Windows File Explorer: Linux/Ubuntu-20.04/home/user/.bashrc and open the file using any text editor app e.g. Notepad 3

    find .bashrc file
  2. At the bottom of that file, add source /opt/openfoam10/etc/bashrc and save the file.

    add openfoam in .bashrc file
  3. Restart WSL and test with simpleFoam -help in a new WSL window:

    add openfoam in .bashrc file

Back to top ↥

Step 3: Install Carbonfly

Manual installation

  1. Download .zip file (or source code) of latest release from Releases

  2. Unzip the file

  3. Copy the carbonfly folder to the Rhino 8 script path: %AppData%\McNeel\Rhinoceros\8.0\scripts

    Note

    Note: If you have just installed Rhino, the scripts folder may not yet exist. Please manually create a new scripts folder at this path %AppData%\McNeel\Rhinoceros\8.0.

    manual installation copy rhino 8 script
  4. Copy the Carbonfly folder (under grasshopper/UserObjects) to the %AppData%\Grasshopper\UserObjects

    Note

    Note: If you have just installed Rhino, the Grasshopper folder may not yet exist. Please run Grasshopper in your Rhino first. The folder will be created after the first run.

    manual installation copy grasshopper user objects
  5. Restart Rhino and Grasshopper. You should now see Carbonfly in the tabs:

    manual installation copy grasshopper user objects
  6. To help you get started quickly, we’ve prepared numerous examples. See Examples.

Installer

Coming soon…

Back to top ↥

Step 4: Install ParaView (optional)

Although ParaView (for post-processing) should be automatically installed in the WSL environment during OpenFOAM v10 installation, it is still recommended to install an additional ParaView instance in the Windows environment. This allows for more convenient viewing of results and post-processing after simulations.

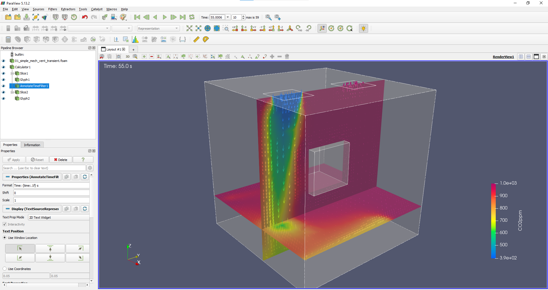
After simulation, simply double-click the automatically generated .foam file in the Carbonfly case folder (see Examples) to open ParaView and view simulation results for post-processing:

open results in paraview post processing in paraview

Back to top ↥

How to update Carbonfly?

  1. Close Rhino and Grasshopper.

  2. Download the latest .zip from Releases.

  3. Replace the old folders with the new ones: - Delete %AppData%\McNeel\Rhinoceros\8.0\scripts\carbonfly and copy in the new carbonfly folder. - Delete %AppData%\Grasshopper\UserObjects\Carbonfly and copy in the new Carbonfly folder from grasshopper/UserObjects.

How to uninstall Carbonfly?

  1. Close Rhino and Grasshopper.

  2. Delete the carbonfly folder from the Rhino 8 script path: %AppData%\McNeel\Rhinoceros\8.0\scripts.

  3. Delete the Carbonfly folder from the Grasshopper plugin path: %AppData%\Grasshopper\UserObjects.

  4. (Optional) Uninstall the Linux distribution you installed like Ubuntu 20.04 LTS from the “Apps & features” or “Installed apps” settings in Windows.

Note

In Windows Terminal, you can use the command wsl -l to check all installed Linux distributions.